Organograma

Organograma

divider
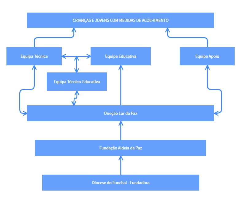
O organograma, descreve em pormenor a estrutura que representa a Fundação Aldeia da Paz e todos aqueles que têm influência no futuro dos jovens e crianças aqui integrados.
organograma

Ajude-nos a melhorar o futuro das crianças!